开启左侧

腾讯开始收费!这个良心操作,彻底没了

[复制链接]
闻所未闻 发表于 2022-5-9 17:07:13 | 显示全部楼层 |阅读模式
作为腾讯系App的忠实用户,小雷承认,自己对它家的软件早已形成依赖。

十多年前被QQ吸引,在里面和亲朋好友、同学老师天天沟通。

甚至在情窦初开之时,也是用腾讯QQ和暗恋的妹子联系,虽然毕业后断了联系,但过程足够美好,让人心满意足。

4afbfbedab64034f3fef0af2ca48353b0b551dbd.png

再过几年后呢,微信接过QQ的通讯交接棒,以更简洁的界面和更友好的功能吸引各年龄段用户。

再加上QQ当时毫不吝啬地为微信导流,成就了如今的国民级通讯App。

反正小雷现在是把微信当作「办公+摸鱼+支付+聊天」一体化工具了。

e0ba675421575adde6d9e0c0e6c61523.gif

当然,小雷对腾讯有好感,并不全是因为App用起来方便。

更重要的是,在薅羊毛这一块,腾讯给广大羊毛党都提供了不少帮助。

像小雷之前就有给大家安利过腾讯家的免费「云函数」服务。

0ff41bd5ad6eddc482e2d31e5f50faf753663367.jpeg

这玩意儿本来是给开发者和企业用的,鲜少有普通用户去了解。

不过呢,因为云函数能运行代码,再加上支持定时运行等特性,很快就被人挖掘出普适性更强的用途。

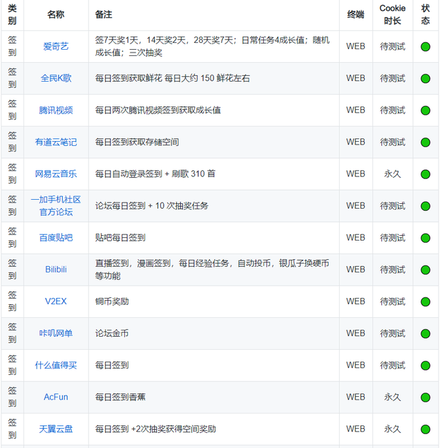
比如很多羊毛党们,最爱用云函数来折腾“全自动签到”了。

他们用腾讯免费提供的云函数,搭配大佬做好的全自动签到脚本,就能坐享其成。

96dda144ad34598226acf97d697f7da7caef8454.png

而且小雷瞅见,这项目支持的签到类别也很多。

像我们平时常用的爱奇艺、腾讯视频、网易云音乐和贴吧等主流App,都能实现全自动签到。

羊毛虽小,但日积月累下来,绝对不是一笔小钱啊。

77c6a7efce1b9d16f7ff7e0d9455f8858c546433.png

看到这里,也许有小伙伴已蠢蠢欲动,想要小雷出个详细薅羊毛教程。

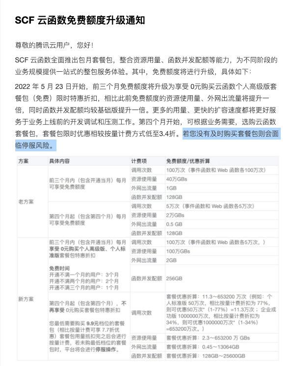
但很遗憾的是,最近腾讯云函数要开始收费了...

具体改动是这样的,原来的腾讯云函数,前三个月都能获取免费额度,三个月以后依然免费。

只不过调用次数会减少,但对于普通用户来说,5万次调用/月完全够用了。

而现在,从第四个月开始就要收钱啦,最低需要购买9.9元套餐包。

a044ad345982b2b7f9999878572687e577099b99.jpeg

9.9元看似不贵,但很多人本来就是为了白嫖而来的。

在这波收费以后,用腾讯云函数搞自动签到的羊毛党应该少很多。

至于具体原因,腾讯并没有过多透露,有人猜测是地主家再无余量,家底再厚也抵不住白嫖党一顿狂薅。

也有人觉得,腾讯是想设置个小门槛,让那些滥用云函数的人知难而退。

69c03ee2ae218f5b3364d9a9a2ea1e8e.gif

小雷更倾向第一种观点,那就是随着云函数用户变多,提供免费云函数的成本已经高居不下了。

再不收点费用,我估计腾讯的云服务部门真要被掏空啦。

622762d0f703918fadd3624f3ab66a9d58eec44e.jpeg

有小伙伴可能会问,鹅厂可是出了名的财大气粗呀,游戏和通讯两块主业务都赚麻了,还能被掏空?

怎么说呢,如果只看游戏和通讯,腾讯确实很赚钱。

从2021年一整年来看,腾讯海内外游戏总营收为1743亿,平均下来每月有接近150亿营收。

而且嚯,腾讯的本土市场游戏收入还保持着增长态势。

《王者荣耀》和《和平精英》两大老大哥依然给力,带着小弟们赚钱分蛋糕。

279759ee3d6d55fb6e7de2b801a9034021a4dd0f.png

至于社交网络这块,腾讯在去年第四季度也有291亿元的营收,占Q4总营收20%。

这个比例属实正常,毕竟社交通讯是腾讯老本行了。

但大伙发现没有,腾讯去年第四季度营收最多的,居然不是游戏和通讯。

反而是一个叫做【金融科技及企业服务】的业务,营收高达480亿元,占比33%。

d058ccbf6c81800ad7049005d4be7ff0838b4769.jpeg

不过说实话,作为普通用户,我们对这块业务感知是不太强的。

毕竟金融科技及企业服务是To B业务,也就是面向企业来做的,这里头就包括前面提到的腾讯云。

哦豁?这么一看,腾讯云不是很赚钱吗?它所属的【金融科技及企业服务】可是营收大头啊。

结果小雷仔细查了一下,发现腾讯云在里面,反而是营收贡献比较少的那一位。

9d82d158ccbf6c812d6c554dd9b5fd3f32fa4055.jpeg

真正的大哥,还得是金融科技。

金融科技可能听起来很泛,但小雷给大伙解释一下就懂了。

它前身是财付通,主要搞就是支付业务,比如微信支付、QQ钱包和财付通等。

除此以外,像证券平台、企业金融和民生服务也有涉猎。

腾讯在金融科技方面,依然声音很大,甚至可以说,微信支付的手续费都为其贡献了不少。

060828381f30e924197063852883220c1f95f7c0.jpeg

而在大哥们的庇护下,腾讯云就显得很不那么出众了。

腾讯云在2013年就开始全面开放,为开发者和企业提供云服务、运输局和云运营等技术产品与服务。

说白了,这就是一项To B业务,是要赚企业钱的。

但多年过去,腾讯云盈利似乎还是很难,因为之前就有传出腾讯云要转售的消息。

d833c895d143ad4bd2c44909e18916a5a60f06a1.jpeg

后来又有消息说,转售计划取消了,但是要让具备产品开发能力的部门字符盈亏,反正整个腾讯云业务压力都很大。

说到这里,小雷自然想去查一查腾讯云的财务数据,看看盈利情况到底如何啦。

但搜遍全网,都没找到关于腾讯云的财务数据,有没有一种可能,腾讯压根儿就没有公布过...

d7ebe28442cc98823e8bb6780ef9f1ca.gif

emmm...既然官方数据太少,咱们可以参考一下中信证券做过的【腾讯云毛利率】测算。

从图表中能看到,中心证券预测2022年的腾讯云,毛利率依然是负的,而且是-7%。

不过相比2020年,这个亏损是在逐步收窄,说明腾讯云已经有意图地控制支出和寻找盈利方式了。

4034970a304e251f08abbb4dc30d851d7e3e53b8.jpeg

只是从现在的云服务市场来看,做云服务想要盈利,依然是很困难的事儿。

这不是腾讯云或其他云服务的问题,而是整个市场都在烧钱,都在内卷。

就拿阿里云来说,人家也是国内云服务的老大哥了,常年霸占IaaS公有云市场份额第一。

但这个第一拿得可真不省心,阿里云搞了快13年,其中有11年都是在亏钱的...

也因为这样,甚至有传言表示,阿里云的离职率非常高。

500fd9f9d72a60594edae1784cbf7891023bba1b.png

不过凭借着每年巨大的研发投入,人家终将是在国内云服务市场熬出头,扭转长达1年的亏损,迈向盈利。

而云服务之所以这么难盈利,和厂商们疯狂打价格战有很大关系。

像云服务行业的老大亚马逊,光是一年内将就降价82次,甚至整了个长期活动,让每位新用户免费体验12个月云服务套餐。

实不相瞒啊,小雷也薅过这家羊毛,亚马逊家的云服务还是挺稳的。

11385343fbf2b2118ede2794ae0b29320ed78e89.png

也别问为啥要降价或者免费,问就是前期烧钱补贴吸引客户,后期再谋求盈利。

提到“烧钱”,腾讯云同样是硬生生把自己烧到了国内云服务市场前二。

腾讯云经常会搞大降价活动,让企业和普通用户都能以很划算的价格入手服务器。

甚至嚯,腾讯云还会提供免费CDN和云函数给广大网友使用。

一波波近乎白嫖的福利,让腾讯云被网友冠以良心云的称号。

8694a4c27d1ed21b4045c8d7cbe591ce50da3f8d.png

这种玩法固然能吸引大量新客户使用,但也确实很烧钱...

多年的负毛利率,让腾讯云再以发白嫖福利了,目前云函数收低保费用,可能只是第一步。

后续或许会有进一步收费措施,对大部分网友来说影响不大,毕竟腾讯云本来就是To B业务。

但很多白嫖党会因此躺枪,不是人家不想发福利,而是地主家真的余粮不多啦。


by 雷科技

返回顶部 关注微信 下载APP 返回列表